广东公共就业服务云平台单位注册指引(图解)
办理单位业务,必须由单位经办人员个人账号登录办理。单位账号本身只能用于绑定单位经办人个人账号和授权等操作。单位账号注册完成后,请立即设置常用联系人和绑定相应的经办人账号,并做好内部告知工作。单位账号请内部妥善保管。
办理单位业务,必须由单位经办人员个人账号登录办理。单位账号本身只能用于绑定单位经办人个人账号和授权等操作。单位账号注册完成后,请立即设置常用联系人和绑定相应的经办人账号,并做好内部告知工作。单位账号请内部妥善保管。
单位账号注册流程说明
1.广东公共就业服务云平台(https://ggfw.hrss.gd.gov.cn/employment/internet/portal/#/home)用户分为个人用户和单位用户两类,分别对应个人账号和单位账号。其中单位账号,必须由已完成实名认证的个人用户进行注册。
2.办理个人业务,必须用个人账号登录。
3.办理单位业务,必须由单位经办人员个人账号登录办理。单位账号本身只能用于绑定单位经办人个人账号和授权等操作。
4.根据办理业务的不同,对账号的实名认证要求会有所不同。若办理业务过程中没有提示实名认证,可以不实名认证。具体以业务办理时提示和指引为准。
5.单位账号注册完成后,请立即设置常用联系人和绑定相应的经办人账号,并做好内部告知工作。单位账号请内部妥善保管。
6.若注册单位账号时提示"单位注册信息已存在"类似信息时,请单位内部沟通做好单位账号关联工作;若无法找到对应联系人时,可以通过"找回账号"找回。
7.若忘记单位账号密码时,可以通过"找回密码"方式找回。
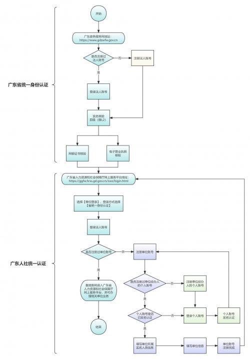
8.单位注册登录总体流程图如下:
(一)通过省统一认证注册登录
(二)通过广东人社网上服务平台注册登录
1. 单位注册
单位账号必须由本单位经办人员先注册个人账号并完成实名认证后,由该人员进行单位账号注册。
个人账号是新注册经过刷脸的,注册成功后均已完成实名认证。未实名认证的可通过电子社保卡扫码登录一次,省统一身份认证登录一次,或使用账号密码登录后通过银行卡认证实名,三种方式均可。
以下为银行卡实名认证指引


以下为单位账号注册指引
注:注册单位账号时发送的短信验证码是发给申请人。


2.单位绑定经办账户并授权(用于社保业务经办)
单位账号本身不能用于办理相关业务,必须将经办权限授予个人账号(已实名认证的),由该个人账号办理本单位相关业务。
如:某单位需要办理继续教育业务,则应使用单位账号绑定经办人的个人账号 (同一个单位账号下可绑定多个个人账号) ,并将继续教育业务的权限授予该个人账号。
具体操作如下:
单位账号登录

单位账号绑定个人账号并授权


3. 个人账号通过单位账号的绑定
经办人登录个人账号( 切记:此处是个人账号登录) ,通过单位账号的授权


4. 单位申请授权码
当前省本级或市级参保企业在广东省人社厅网上服务平台办理单位社保业务,均需单位经办人持单位有效证件在线申请"单位授权码绑定"或者前往单位参保地社保局窗口办理“单位获取授权码业务”后,再登录广东省人社厅网上服务平台使用已获取的授权码做实名认证绑定,完成授权码实名绑定后退出系统重新登录系统方可正常办理单位社保业务。
4.1申请单位授权码
第一种单位去线下社保经办机构申请,第二种单位经办人员通过广东人社统一认证的个人账号登录,选择绑定单位信息后,进入网上服务平台,在页面右上角选择【实名认证】进入功能界面,选择右边浮框选择【申请单位授权码】,进行实名授权申请操作。 申请单位授权码可通过单位管理码、统一社会信用代码或组织机构代码查询单位信息,勾选所需要办理授权码绑定的单位,再上传相关材料后提交申请,由所属社保经办机构进行审核。



5.单位实名认证
当单位经办人员选中单位账号登录网办系统后,若检查到该单位未完成实名认证,系统会提示单位经办人员需要实名认证。





6. 个人账号登录为单位经办业务
在登录页面,选择个人登录, 用个人账号登录时,勾选以单位身份登录,点击“ 使用选中的单位账号登录”即可


从以下图中所示位置进入即可为单位办理业务。公务员考录、继续教育业务可以直接点击对应图标进入,其他业务请点击"网办平台"进入。( 也可从具体的业务系统入口进入,按照上述方式登录后为单位办理业务, 具体以业务系统指引为准)

7.解绑单位经办用户
单位用户登录单位账号( 切记:此处是单位账号登录) ,选择“单位经办人员信息”
1)若个人账号类型是“经办人员”,点击“取消绑定”,即可取消个人与单位账户的绑定关系。
2)若个人账号类型是“常用联系人”,需要先设置新的常用联系人,方可取消绑定。


8.单位账号信息修改
单位账号注册后,用单位账号登录可以对单位账号信息进行修改。
单位账号登录:

单位账号信息修改:

9.已实名单位名称更新
单位实名认证后,用单位账号登录可以对单位名称进行修改。
单位账号登录:

单位名称修改:
点击更新按钮,显示【修改单位信息成功,请退出重新登录,刷新用户信息】表示已修改为新的单位名称

10. 找回单位账号
可以在登录页面上通过【账号找回】,通过单位账号绑定的常用联系人、单位法定代表人刷脸或者上传证照材料申诉找回单位账号


11. 找回单位账号的密码
可以在登录页面上通过【密码找回】,通过单位账号绑定的常用联系人、单位法定代表人刷脸或者上传证照材料申诉找回单位账号


温馨提示:微信搜索公众号【深圳本地宝】,关注后在对话框回复【社保补贴】可获深圳个人、灵活就业人员、小微企业社保补贴政策,社保补贴标准、申请入口、申请条件和材料、申请流程图解,办事补贴大全等信息